国务院办公厅关于推广第二批支持创新相关改革举措的通知
国务院办公厅关于推广第二批支持创新相关改革举措的通知
国办发【2018】126号
各省、自治区、直辖市人民政府,国务院各部委、各直属机构:
按照党中央、国务院决策部署,京津冀、上海、广东(珠三角)、安徽(合芜蚌)、四川(成德绵)、湖北武汉、陕西西安、辽宁沈阳等8个区域和有关省市、部门,在知识产权保护、科技成果转化激励、科技金融创新、军民深度融合、管理体制创新等方面先行先试、大胆创新,取得了一批改革突破和可复制推广经验,国务院办公厅已于2017年印发通知予以推广。之后,相关方面继续加强改革探索,形成了新一批支持创新的改革举措,经国务院批准,决定在更大范围内复制推广。现就有关事项通知如下:
一、推广的改革举措(共23项)
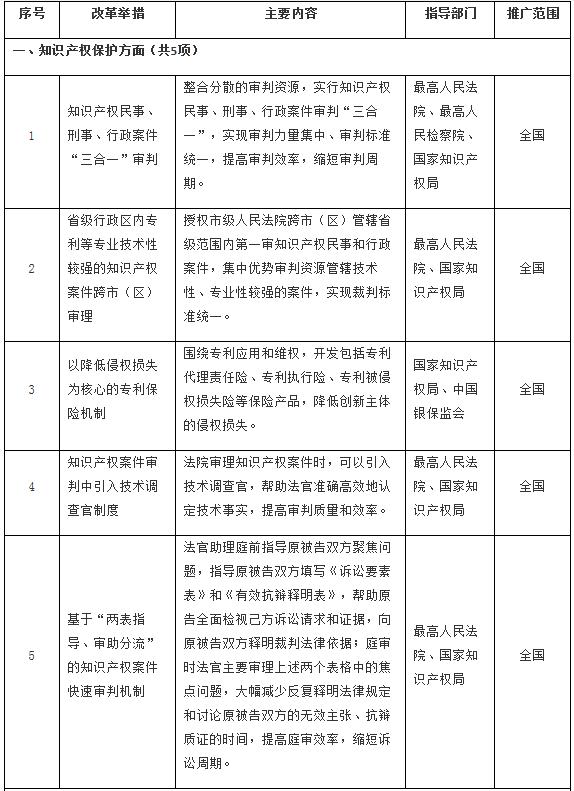
(一)知识产权保护方面5项:知识产权民事、刑事、行政案件“三合一”审判;省级行政区内专利等专业技术性较强的知识产权案件跨市(区)审理;以降低侵权损失为核心的专利保险机制;知识产权案件审判中引入技术调查官制度;基于“两表指导、审助分流”的知识产权案件快速审判机制。
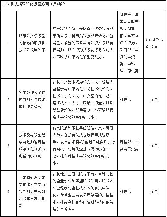
(二)科技成果转化激励方面4项:以事前产权激励为核心的职务科技成果权属改革;技术经理人全程参与的科技成果转化服务模式;技术股与现金股结合激励的科技成果转化相关方利益捆绑机制;“定向研发、定向转化、定向服务”的订单式研发和成果转化机制。
(三)科技金融创新方面5项:区域性股权市场设置科技创新专板;基于“六专机制”的科技型企业全生命周期金融综合服务;推动政府股权基金投向种子期、初创期企业的容错机制;以协商估值、坏账分担为核心的中小企业商标质押贷款模式;创新创业团队回购地方政府产业投资基金所持股权的机制。
(四)军民深度融合方面6项。
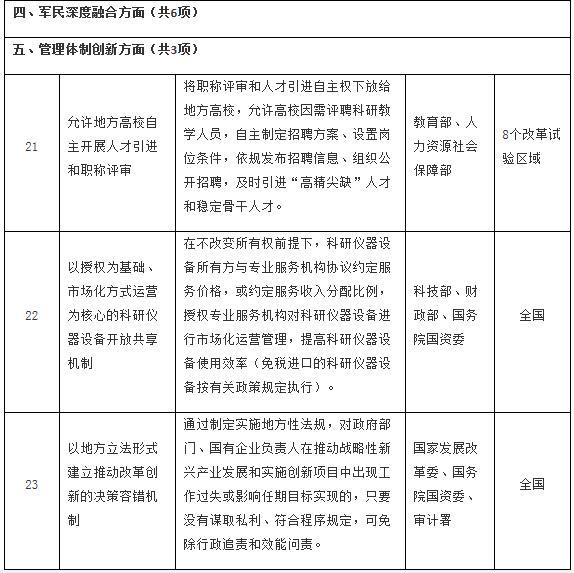
(五)管理体制创新方面3项:允许地方高校自主开展人才引进和职称评审;以授权为基础、市场化方式运营为核心的科研仪器设备开放共享机制;以地方立法形式建立推动改革创新的决策容错机制。
二、高度重视推广工作
各地区、各部门要以习近平新时代中国特色社会主义思想为指导,全面贯彻党的十九大和十九届二中、三中全会精神,坚定实施创新驱动发展战略,进一步深刻领会和把握推广支持创新相关改革举措的重大意义,将其作为深入贯彻落实新发展理念、推进经济高质量发展、建设现代化经济体系的重要抓手。要着力推进构建与创新驱动发展要求相适应的新体制、新模式,深化简政放权、放管结合、优化服务改革,加快政府职能深刻转变,促进政府治理体系和治理能力现代化,加快打造国际一流、公平竞争的营商环境,更大激发市场活力、增强内生动力、释放内需潜力,推动经济社会持续健康发展。
三、认真抓好组织实施
各省(区、市)人民政府要把推广支持创新相关改革举措列为本地区重点工作,切实加强组织领导,结合各自实际情况,研究制定推广工作方案。要加强督促检查,积极创造条件开展复制推广工作,确保改革举措落地生根、产生实效。国务院各有关部门要结合工作职能,积极协调、指导推进复制推广工作。需国务院批准的事项要按程序报批,需调整有关行政法规、国务院文件和部门规章规定的按法定程序办理。国家发展改革委和科技部要适时督促检查推广工作进展情况及效果,重大问题及时向国务院报告。
国务院办公厅
2018年12月23日
(本文有删减)
附件:第二批支持创新相关改革举措推广清单




返回顶部 相关阅读:
- ·浙江省知识产权司法保护宣传周启动(04/19)
- ·明年9月钱塘江畔 将发出全球知识产权“(04/17)
- ·加强知识产权保护力度 警惕“版权流氓(04/15)
- ·杭州临平新城知识产权 综合服务平台正(03/19)
- ·浙江省市场监督管理局正式启动知识产权(03/15)
- ·让知识产权国际服务商 护航杭企“走出(03/07)
- ·微信小程序侵权,谁来担责(02/28)
- ·看杭州知识产权如何护航创业创新?(02/28)
- ·小猪佩奇不好惹 欲蹭热点遭起诉(02/18)
- ·冒充新百伦员工打假维权 “知产流氓”(01/22)