杭州市民卡地铁开通储值卡热点问答
一、热点问题
◆可在地铁使用的卡乘坐地铁是否有优惠?
(1)成人优惠月(季)卡(A卡)、普通卡(D卡)、城市通卡(T卡)、停车卡、已开通电子钱包功能的市民卡、杭州通·通用卡乘坐地铁时,享受单程票票价的9.1折优惠。
(2)学生优惠卡(B卡)、已开通学生公交功能的市民卡乘坐地铁时,享受单程票票价的5折优惠。
(3)老年优惠卡(C卡)(固在充值时已实现充一送一优惠)乘坐地铁时,按单程票票价从电子钱包中全额扣款。
(4)老年免费乘车卡在法定工作日高峰时段(7:00-8:30,17:00-18:30,以进入地铁付费区时间为准)须购半票乘车,其余时间免费乘车。
(5)助残免费乘车卡可免费乘坐地铁。
◆无储值卡乘客,如何购买单程票?
普通单程票需在自助售票机上购买,优惠类单程票凭有效证件至车站客服中心购买。
◆乘坐地铁如何计费?
采用计程票制,即起步价为2元可乘4公里,4公里以上部分,4~12公里每1元可乘4公里,12~24公里每1元可乘6公里,24公里以上每1元可乘8公里,即起步公里以外部分,每增加1元分别可乘4、4、6、6、8......公里。
◆乘客乘坐地铁时对于扣费有异议的如何处理?
乘害可至出站的客服中心处理。
◆一张卡能多人乘坐地铁吗?
乘客须凭有裁车票进入地铁付费区,实行一人一票制,即乘客须用同一张车票进、出闸机,一张车票不可多人同时使用。
◆除人工激活点外,哪里可以自助激活地铁功能?
市民可持卡至公交IC卡发售十心、市民之家市民卡中心大厅、市民卡下沙服务点、余杭临平南站、萧山市民卡十心自助激活地铁功能。
◆“杭州通”系列卡有哪些卡?
为实现不同的人群优惠和功能,“杭州通”系列卡主要分为通用卡、交通卡、学生卡、长者卡、优待卡等,主要用于公共交通领域。2012年10月1日首发的是“杭州通·通用卡”,其它卡种将逐步推出。
◆“杭州通”系列卡发售后,原来的公交IC卡如何处理?
随着“杭州通”系列卡逐步推出,将分时分类整合原各类公交IC卡功能,已发行的各类公交IC卡
可继续使用。
2012年10月1日发售杭州通·通用卡后,城市通卡(公交T卡)及停车卡将不再发行,已发行的城市通卡(公交T卡)及停车卡可继续使用。
◆杭州通·通用卡使用范围如何?
杭州通·通用卡不记名、不挂失,目前使用规则及优惠政策等同于城市通卡(公交T卡),遵循《杭州公交射频式IC卡申领及使用须知》。卡内设有电子钱包区和优惠月卡区,电子钱包区(卡内最高限额1000元)主要用于公共交通领域的地铁、公交车、出租车、水上巴土、公共自行车、道路停车,优惠月卡区仅限在公交车指定线路上应用,可乘坐杭州公交1-499、700-799线路、快速公交线路。
◆杭州通·通用卡购卡需支付多少押金?
杭州通·通用卡购卡时需支付20元押金,押金按每卡每年4元(不足一年的,按每月0.33元<不足一月按一月>计算)折旧,退卡时押金扣除折旧费后进行退还,卡内余额收取1%手续费后退还。
◆购买或充值杭州通·通用卡后,如何换取发票?
购买或充值杭州通·通用卡需报销凭证的乘客,凭IC卡充值凭证、充值后的杭州通卡、充值小票至公交IC卡发售中心换取等额发票。
◆地铁车站客服中心可购买哪些储值卡?
仅代售杭州通·通月卡及提供杭州通·通用卡电子钱包充值服务,公交IC卡售卡及充值和市民卡电子钱包开通充值在地铁车站无法办理。
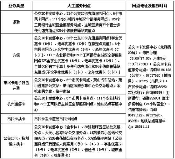
二、服务办理点一览表

返回顶部 相关阅读:
- ·信息经济推动杭州经济转型升级的新引擎(05/27)