广州总部经济发展现状与对策建议(2)
(六)企业类型和功能
从企业类型和功能来看,广州总部企业具有多样性和多中心、多层次、多功能的特点。在广州的总部企业类型较多,内资企业和跨国公司齐头并进,既有像中国移动广东分公司、广州珠江啤酒集团公司、广东中烟工业公司、中国工商银行广东分行等大型内资企业,也有本田、麦当劳、安利、壳牌石油、百事、花旗247社会科学文献出版社版权所有中国总部经济蓝皮书银行、汇丰银行等跨国公司。广州总部企业在企业职能类型上呈现多样化特点。
国内企业总部包括区域性地区总部、国家性企业总部和省级企业总部;跨国公司地区总部类型更多,包括地区制造业总部、汽车及零部件企业总部、区域金融总部、现代服务业总部和高科技企业总部;在穗投资的外资企业总部中还包括外资投资性公司和各种职能性质的外资研发中心,它们与跨国公司地区总部一起构成了多中心、多层次、多功能的总部经济体系。
(七)行业分布从行业分布
来看,广州总部企业主要集中在工业、金融业和批发业。广州总部经济行业集聚越来越明显,从产业分布来看,主要分布在第二、三产业,而以第三产业为主,第三产业成为吸纳总部企业服务全市总部经济功能的主体。总部经济产业结构不断优化,现代服务业总部经济发达。从行业布局来看,工业、金融业和批发业是总部企业集中的主要行业,三大行业总部企业占总部企业总数的约60%。
(八)空间分布
经过30年的改革开放,广州已经具备了发展总部经济的一些基础条件,并且形成了一定的集聚空间,环市东CBD、天河北-体育中心商务区、珠江新城金融商务区已经成为广州目前发展较快、规模较大、相对成熟的三大总部经济板块。从国际发展经验看,发展总部经济、推动产业服务化是中心城市转型的必然趋势。总部企业的集聚,对广州市的载体建设和现代服务业发展也提出了更高的要求,目前各区都在高起点规划、高标准建设、精细化管理,打造总部经济的集聚带,为总部经济提供更广阔的发展空间。
(九)政策环境
从政策环境来看,广州总部经济的发展具备较系统和完善的政策体系。广州已制定颁布多项鼓励总部经济发展的政策,初步营造了总部经济宽松、良好的发展环境。2005年,广州市出台了《关于大力发展广州金融业的意见》(穗府办[2005]16号),2006年配套出台了《广州市支持金融业发展意见的若干实施细则》(穗金融[2006]6号),决定设立广州金融业发展专项资金,支持金融业发展现状与对策建议总部经济的发展。同年还先后颁布了《广州市鼓励外商投资设立总部和地区总部的规定》(穗府办[2006]34号)、《广州市进一步扶持软件和动漫产业发展的若干规定》(穗府办[2006]44号)等政策文件,营造有利于吸引和扶持总部经济发展的政策环境。2007年" 总部经济" 写入政府工作报告,总部经济从以往一些零星的、局部的提法,上升到广州全市的宏观发展战略层面。
二、广州总部经济聚集区发展实践
近年来,随着产业结构的调整、传统产业的升级和城市功能定位逐渐清晰,广州的总部经济集聚区从最初的环市东商务区,发展到天河北-体育中心商务区,再到珠江新城金融商务区,再延伸到海珠会展经济区和广州开发区商业零售业总部经济区,初步形成了多个功能明确、行业突出的总部聚集区,呈现出较为明显的总部集群现象。
(一)广州总部经济空间分布主要以环市东、天河北-珠江新城商务区为中心,分别向东西两方向呈带状延伸
中心主要以环市东CBD、天河北CBD和珠江新城金融商务区为核心,以高级商务办公为主,成为吸引跨国公司地区总部和其他服务业总部企业的主要集中基地;向西延伸分布的主要是东风路商务带、沿江休闲商务带和中山路商贸带等现代服务业功能区总部聚集区,集聚了国际金融大厦、健力宝大厦、建银大厦、东宝大厦等甲级写字楼和二沙岛文化艺术休闲区、港湾广场休闲旅游区、沿江商务走廊以及英雄广场商业中心、文德路商业中心、北京路国际商贸区,分布着一批以金融、贸易、信息及物流和咨询业为主的国际知名企业;向东延伸分布的琶洲国际会展服务业带、天河软件园以及广州开发区等产业园区,成为会展博览、高新技术产业研发中心以及大型工业企业总部聚集地。
(二)广州总部经济聚集区主要围绕四种形式展开,形成总部企业集聚的空间载体
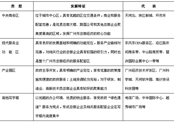
1.以天河北、珠江新城和环市东为代表的广州市三大中央商务区三大中央商务区位于城市中心区,依托密集分布的高级写字楼和星级酒店、优越的区位交通条件、发达的商业和服务配套,是广州市优质总部大楼、跨国公司和其他总部企业聚集度最高的区域,并且在其周边也聚集了一批与总部企业产业发展相配套的现代服务业机构,发挥广州市总部经济的核心功能。
2.以东风东CEPA服务功能区、沿江路休闲商务带、琶洲会展服务区为代表的现代服务业功能区这些区域具有良好的发展基础和条件,形成了相对明确的功能定位,服务产业链相对完善,对相关行业的总部企业具有较强的吸引,同时也是整个广州市总部经济的服务配套区。
3.以广州开发区、天河软件园为代表的产业园区产业园区由政府主导开发,具有明确的产业定位,管理机制相对完善,入园企业能享受到优惠的政策措施和便捷的政府服务。与前两类相比,产业园区土地资源和建设空间较为充裕,能更好地满足企业自建总部大楼的需求,对于研发、制造业、高新技术类总部企业具有较好的聚集能力。
4.以越秀区的电信广场、中华国际中心、越秀城市广场和天伦大厦为代表的高档写字楼这些写字楼符合一定的认定标准,招商定位明确,以优越的办公环境、优质的物业服务、享受政府" 绿色通道" 服务为亮点。
广州市总部经济聚集区建设类型如表1所示。

表1 广州市总部经济聚集区建设类型
返回顶部 相关阅读:
- ·广州甲级写字楼租金涨幅居一线城市首位(01/17)
- ·外媒关注广州总部经济 走访越秀区(11/27)
- ·广州白云区总部经济:上市融资可获200万(03/29)
- ·广州产业地产成“新蓝海”(07/25)
- ·广州总部经济扶持体系进一步健全(06/20)
- ·广州总部经济又有“新动作”(06/17)
- ·苏州市关于推进总部经济加快发展的若干(06/13)
- ·新业态助广州总部经济转型(02/29)
- ·广州总部经济发展能力位列全国第三(12/14)
- ·广州金融业总资产超6万亿 总部经济再添(11/23)